CJM | SJM
CJM - "Customer Journey Mapping" (картирование пути клиента)
Это метод, используемый бизнесами для анализа и визуализации опыта клиентов при взаимодействии с продуктом, услугой или компанией. Цель состоит в том, чтобы понять, как клиент переходит через разные этапы взаимодействия, от первого контакта до завершения покупки или выполнения целей.
Мы используем CJM для составления пути пользователя наших продуктов.
SJM - "Service Journey Mapping" (картирование пути сервиса)
Мы используем SJM для составления пути системы наших продуктов.
Для этого мы используем схематичный вариант отображения в FigJam.
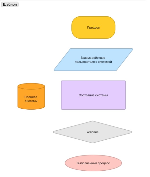
Стуктура
Существует ряд вариаций блоков, отвечающий нашим требованиям и выполняющий каждый свои операции, вот их полный список:
-
Блок начала
-
Блок взаимодействия
-
Блок состояния системы
-
Блок условия
-
Блок процесса
-
Блок выполнения

Рабочие секции имеющие статусы
Рабочие секции имеющие статусы — это зоны на рабочей доске FigJam, которые вы можете выделить для группировки информации. Они предоставляют визуальные рамки, которые помогают создать упорядоченность в пространстве. Также имеют свои статусы, которые мы рассмотрим ниже.
Пример:

На этом примере присутствуют статусы секций: В процессе, Тесты, Готово к сдаче, Устаревшее(backup), Утверждено
Секция "В процессе"
Примеры: Секция "Витя" и Секция "Карина", означают работу этих людей в своих секциях. Если на проекте один PM, то он вправе назвать секцию своим "именем" или "В работе/процессе".
(P.s. !Названия секций должны быть для всех понятны и очевидны!)
Секция "Тесты / Ярик/Паша тестит"
В данной секции сотрудник отдела QA проверяет путь пользователя. Он в праве оставить комментарии с вопросами к формулировке или построению самой cjm'ки.
(P.s. !Комментарий должен закрыть тот человек, кто его оставил!)
Секция "Готово к сдаче"
В данной секции находятся cjm'ки которые прошли тестирование со стороны отдела QA. PM должен перепроверить все пути пользователя и только после этого утверждать с заказчиком.
Секция "Утверждено"
Cjm'ка может считаться утвержденной после всех пройденных вышеперечисленных этапов и утверждения заказчика.
Важный фактор, если утвержденная cjm’ка вновь уходит в работу, то мы делаем дубликат данной cjm и в названии секции пишем 2.0 (дублирование секции выполняется сочетанием клавиш Ctrl + D, перед этим необходимо выбрать секцию которую хотим дублировать)
Пример:

Секция “Устаревшее(backup)”
В данной секции будут находится cjm’ки, которые по требованию заказчика необходимо переделать, доработать, обновить и т.д.
Что необходимо сделать:
-
Дублируем cjm’ку
-
В дублированной cjm’ке необходимо обновить название секции. Примеры названий: 2.0, v.2, ver.2
-
Старую cjm’ку отправить в секцию “Устаревшее”
Секции относящиеся к путям пользователя
В данном разделе мы рассмотрим названия секций которые напрямую относятся к пути пользователя, как с ними можно взаимодействовать и как они могут нам помочь в работе.
Допустим, существует путь пользователя “Админ Панель Авторизация”. Чтобы проверить, является ли данное название очевидным для других членов команды, необходимо задать себе несколько вопросов:
-
Прочитав данное название, считаем ли мы что оно очевидно указывает на страницу к которой относится данный путь пользователя?
-
Если на Вашем проекте есть не только веб интерфейс, а и еще мобильная версия, то необходимо явно указывать где мобильное приложение, а где веб.
Примеры: “Авторизация Мобилка”, “Регистрация Мобилка”, “Админ Панель Дашборд”, “Админ Панель Транзакции”. Исходя из данных названий можно понять, какая cjm’ка относится к вебу и мобильному приложению.
Компоненты
Компоненты — это элементы, которые повторяются на разных страницах, но могут выполнять различные функции или вести себя по-разному в зависимости от контекста. Сам компонент не считается путем пользователя, скорее это помощник, с помощью которого можно гибко и быстро начать формировать путь пользователя.
Зачастую компоненты относятся к статическим элементам на странице пользователя, но очевидно они могут меняться в разном поведении системы.
Пример статических элементов:
-
Хедер
-
Сайдбар
-
Подвал
Пример компонента:

Требования и правила к CJM
Перечень стандартных терминов для элементов
Блок “Начала”
Благодаря данному блоку, можно понять откуда начинается cjm, и узнать о чем она будет, предполагая дальнейшую логику
Страница: Название страницы

Блок “Взаимодействия пользователя с системой”
Объяснение того, как пользователь взаимодействует с системой, включая различные этапы и процессы.
Если у пользователя есть несколько пунктов взаимодействия, их следует перечислять списком.
Из данного блока всегда выходит ровно одна стрелка!
Примеры текста:
-
Пользователь может нажать…
-
Пользователь вводит/указывает/воспользовался…

Блок “Состояние системы”
В этом блоке указывается, что представляет собой состояние системы, и почему это важно для понимания ее функционирования
Если описываются элементы, которые наблюдает пользователь, их необходимо перечислять списком
Примеры текста:
-
Пользователь находится на странице…
-
Перед пользователем…
-
Пользователю выводится информационное окно…
-
Пользователю отображается информационное окно…

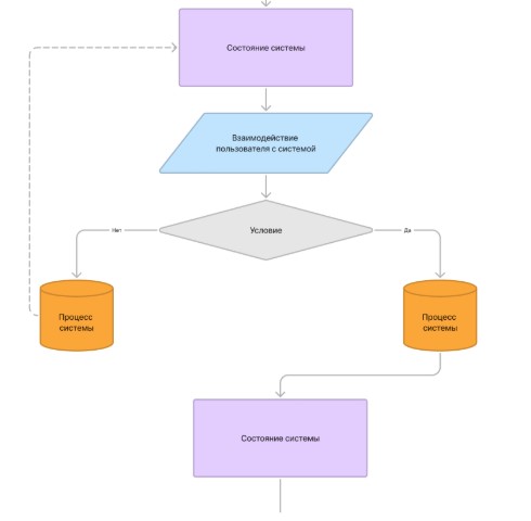
Блок “Условие”
Данный блок нужен для проверки, то есть всегда в данном блоке должен быть вопрос(?). Из данного блока чаще всего выходит две стрелки с ответом: да или нет.
Однако может быть и более двух стрелок, например с выбором цвета. То есть пользователю ставится вопрос, эта кнопка при таком случае будет гореть красным? желтым? зеленым? и каждый случай нужно описать
-
Использовать ясную формулировку для всех членов компании
-
Нельзя использовать двойные вопросы в данном блоке
-
Этот пункт относится не только к блоку условие но к всем остальным. Стрелка, которая возвращается обратно, должна быть изображена пунктирной линией и должна входить в боковую часть блока, к которому она направлена
-
Надписи в виде "Да" и "Нет" сдвигаем ближе к блоку условия

Правильно

Не правильно

Блок “Процесс системы”
Блок, в котором заключается информация о том, что должна выполнить система/сервис.
Порой необходимо строить отдельную SJM для описания данного процесса.
Из данного блока всегда выходит ровно одна стрелка!

Блок “Выполненный процесс”
Этот блок используется, когда пользователь завершил работу с системой или отдельным окном. Опираясь на начало, на стартовый блок, можно сделать вывод, о том что действие с данной страницей выполнено.
Из данного блока не может выходить стрелок!

Стикеры
-
В стикерах можно указывать информацию специфичного характера
-
Закрыты/Удалены могут только пользователем который создал стикер
-
Как комментарии использовать не нужно

Работа с комментариями
-
Только сотрудник, написавший комментарий (неважно Figma или FigJam), имеет право закрыть его.
-
Комментарий должен быть однозначным и понятным для человека, которому работать с ним. От этого зависит результат и качество работы.